中新资讯

文 | 虎嗅 沈家虹
电商平台每日优鲜也玩起了“跳票”。
每日拼拼原定于昨天(2月26日)上线的,结果延期了。反观它内测前轰轰烈烈的营销造势,颇有些打脸的意味。
不仅在营销补贴方面,每日优鲜拼劲十足,在每次所谓的“新零售”风口前,它同样很拼,O2O、生鲜电商、无人货架、社区平台……拼机会、拼姿势(商业模式)、拼营销,怎么看每日优鲜是都很“用力”,也可以说努力吧。
就先说说这次延期上线的每日拼拼。
社区团购,爱“拼”才会赢?
每日拼拼是每日优鲜入局社交拼团的新动作。
官方口音诠释——每日拼拼定位为提供全球精选生鲜的社交拼团电商平台,涵盖水果、蔬菜、肉蛋、乳品、海鲜、零食、日百等品类。拉粉建群是该平台拓展用户的主要方式,用户成为会员后,通过分享商品可获得高比例返利。
民间口音理解——微商那回事儿。
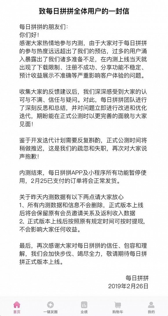
此前消息称,每日拼拼APP将于2月26日正式公测。然而拼团群里翘首期盼的会员们没有想到,在内测当天就出现了下载限制、注册不成功、分享功能不稳定、预计收益展示不准确等问题。
类似于双十一当天,天猫商家生意好到“爆仓”,你说电商平台心里不乐呵吗?当然,每日拼拼不能流露自己的喜悦心情呀。
26日上午,每日拼拼发布道歉信(脑补“沮丧脸”)称:“由于准备不足,每日拼拼APP及小程序所有功能暂停使用,正式公测的时间延期。”

(每日拼拼发布致歉信)
的确,理由很充分,值得同情。但干社区团购这事,每日优鲜不是第一回了。
去年4月,每日优鲜打响了进军社区拼团领域第一枪——“每日一淘”上线,并于去年11月底完成了两轮共计1.3亿美金的融资。十个月之后,“每日拼拼”高调亮相。据每日拼拼官方公众号介绍,每日拼拼是每日优鲜的全资子公司,而每日一淘则是每日优鲜旗下孵化的社交电商平台。
在品类方面,每日一淘涵盖了从生鲜到日百、服装诸多品类,每日拼拼前期以自营的精选生鲜商品为主;在物流方面,每日一淘采用社会化物流体系,并于今年2月19日开通“次日达”频道,每日拼拼与每日优鲜的的极速达业务进行合作,在北京、上海、广州、深圳、杭州、天津、南京、苏州、合肥、济南、石家庄、青岛、太原、宁波、南通、昆山、武汉共17个核心城市提供1小时到达配送服务,由此可见,每日拼拼即将进入一二线城市社区团购的1—2小时生活圈。
每日拼拼官方公众号称,其目标群体为朋友圈想赚外快的人、微商从业者、宝妈、公司管理层、有众多人脉的人。在拼团制度方面,每日拼拼将用户分为会员、甄选师、顾问三个等级,会员又分为初级会员、中级会员和高级会员。
相较于其他社交拼团平台,每日拼拼更强调上下级隶属关系,会员直接发展10位高级会员、间接发展20位高级会员后可成为甄选师,直接发展10位甄选师、间接发展30位甄选师后可成为顾问。
级别越高则返利越多,比如甄选师可获得返利12%、从直属粉丝首单抽取7元、直属团队返利20%、间推团队首单抽取1元、育出甄选师销售额的0.6%的权益,而顾问的权益则更加诱人。

(每日拼拼的拼团制度)
资本“骚动”,玩命去拼
2015年拼多多的出现带火了拼团的购物模式,而起源于2016年长沙地区的社交拼团则更带有地域属性。社交拼团指的是一种以社区为划分单位、以团长为分发节点、消费者通过微信群等低价拼团购买生鲜、日用品等商品的购物模式。
从去年7、8月份开始,社区拼团在资本的助推下走向全国,成为炙手可热的零售风口。考拉精选、虫妈邻里团、食享会、你我您、十荟团、呆萝卜、邻邻壹、诚品生鲜、天鲜配、松鼠拼拼、小区乐等头部项目纷纷获得千万至亿元级别的融资。
有机构统计,2018年下半年,社交拼团领域融资事件达23起,金额接近20亿人民币,26家机构入场。不仅如此,京东、永辉、苏宁等巨头也相继入局,继续给该赛道加温。

(社交拼团领域融资情况一览)
生鲜产品和社交拼团是天然的互补搭档,一方面生鲜作为生活必需品有着高频复购率,另一方面社交拼团靠低价吸引消费者,获客成本几乎为零。
然而,生鲜产品对配送速度要求极高,对于刚入局的小公司来说,前期不得不在仓储和物流方面大量烧钱。此外,生鲜本身的毛利空间有限,社区团购平台想要生存下去,势必要借助生鲜的流量优势继续扩展其他品类。
从不错过任何热门零售风口的每日优鲜,在社交拼团如火如荼之际推出每日拼拼,挑战与机遇并存。每日拼拼背靠每日优鲜,拥有前置仓物流的高效冷链、便利购无人货柜布局、全品类的精细化产品三大先天优势,或许这一次能跑出一个社交拼团的新模式。
每日优鲜,投机还是创新?
自成立之日起,每日优鲜便摸爬滚打于各种热门零售浪潮之中。
2014年11月,每日优鲜在O2O和生鲜电商的浪潮中应运而生;2017年,“无人货柜”风口正盛,每日优鲜推出了便利购,仅一年后便传来撤柜消息;2018年,“自有品牌”大火,每日优鲜趁势推出自有品牌“每日良品”。
至今,每日优鲜已完成8轮融资,作为资本宠儿的每日优鲜一路开疆拓土、愈挫愈勇,如今又挤入社交拼团这一热门赛道。

(每日优鲜融资情况一览)
每一回都给自己贴上热门标签的每日优鲜,究竟是一家创新型公司还是投机型公司?
要知道,无论在流量、资金、人才等资源上,每日优鲜还远不能及拼多多、京东、淘宝等体量的电商平台,对于一家成长型创业公司而言,企业家给的箴言都会是“战略聚焦”,为什么每日优鲜都会踏着新风口,难道不担心太早的过度资源分散?抑或生鲜电商本身业务已可预见天花板?需要新业务融资造血?
关于这一点,每日优鲜的合伙人、COO孙原曾在虎嗅2018 F&M创新节上发表演讲称:“从战略上来讲,其实我们是一个创新型的战略,或者叫进攻型的战略,我们认准了要走的路线,就是要去做一些符合80后/90后人群的特征的新零售物种。我们会不断地All in新的物种,去创造新的桌子。”
每日优鲜的创始人、CEO徐正也曾表示:“每日优鲜做事情,不太追逐市场的热点,也不太追逐资本和媒体的热点,而是做一些长期结构性的事情,因为结构性的东西才能存得住。”
冷链物流一直是生鲜电商的痛点,而从每日优鲜前期花大力气自建物流、重推前置仓模式来看,算得上“长期性”投资眼光拼未来,但尚处于烧钱的行当快速发展期的创业公司,又热衷于无人货架、社区团购这些风口,每日优鲜到底有没有拼热点的成分,与徐正所说的“不逐热”相不相符?